Blogs

How Much Does Oracle Primavera Cloud Cost?

How Much Does Primavera Cloud (OPC) Cost? Oracle Primavera Cloud is a SaaS project-management platform...

3 Smart Reasons to Share Your Global PM Training Badge on Social Media By Brenna Licon

Earning a Global PM digital credential—whether for Primavera P6, Primavera Cloud, or Microsoft Project—is an...

What is the Data Date in Primavera P6?

In Primavera P6, the Data Date is a crucial scheduling concept that every project planner...

Transitioning from Primavera P6 to Oracle Primavera Cloud: Resource Analysis

Transitioning from P6 to Oracle Primavera Cloud: Resource Analysis Resource Analysis: Primavera P6 vs. Primavera...

What is Oracle Primavera P6: Benefits & Features

A practical guide to features, deployment options, and use cases-written by the Global PM team...

Stop Guessing! Use Earned Value Analysis to Measure True Project Health

Stop Guessing!Use Earned Value Analysis to Measure True Project Health   Author: Trey Miller, PMP,...

3 Steps to Becoming an Effective TAR Scheduler: Master Turnaround Scheduling as a Turnaround Scheduler

3 Steps to Becoming an Effective TAR Scheduler: Master Turnaround Scheduling Meta Description: Discover how...

How the Oracle Primavera Cloud Task Application Transforms Construction Planning

Transitioning from Primavera P6 to Oracle Primavera Cloud (OPC) brings with it a variety of...

Transitioning from Primavera P6 to Oracle Primavera Cloud: Resource Analysis

Transitioning from P6 to Oracle Primavera Cloud:Resource Analysis Resource Analysis: Primavera P6 vs. Primavera Cloud...

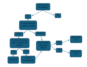
Global PM’s Training Courses

Global Project Management Course Offerings Global PM offers comprehensive, hands-on training for project management professionals,...